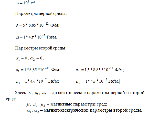
4.1 Расчет плотности потоков энергии в случае падения на границу двух сред ТЕ волны С помощью формул (3.57) и (3.59) энергетических коэффициентов отражения и преломления в случае падения на границу двух сред ТЕ волны построены графики зависимости энергетических коэффициентов отражения от угла падения. Первая среда изотропная. Вторая - анизотпропная среда без магнитоэлектрического эффекта. Частота падающей электромагнитной волны:































